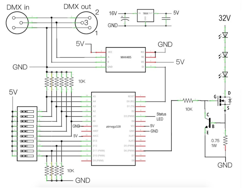
Контроллер usb dmx udmx схема своими руками - смотри 30 фото
Найдено фото: 30
Смотрите также
- Riverang иркутск верхняя наб фото
- Вианта ул ватутина 23 курск фото
- Кизил фото кустарника с ягодами польза
- Лунный календарь посадки клубники
- Можжевельники в ландшафтном дизайне фото и названия
- Паутинный клещ видео как выглядит
- Порода кошек лесная сибирская фото
- Выберите примеры палеонтологических доказательств эволюции
- Как разобрать аккумулятор ноутбука dell
- Как соединить провода на мтз 82
- Нац проект семья 2025
- Этапы выполнения индивидуального проекта
- Проект бюджета 2022 год
- Частные фото зрелых в одежде
- Нужно ли согласовывать проект дома
- Распечатать технологические карты уроков 4 класс
- Что можно сделать из классического пластилина
- Предохранители и реле ниссан теана 31
- Пластика в корее до и после фото
- Типовой проект системы трв с модулями муптв
