Регенерация батареек асимметричным током схема - смотри 60 фото

Найдено фото: 60

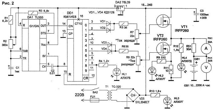
Зарядное устройство для батареек - Конструкции простой сложности - Схемы для нач
Восстановление батареек
ЗАРЯДНО-ДЕСУЛЬФАТИРУЮЩИЙ АВТОМАТ
РЕГЕНЕРАЦИЯ ГАЛЬВАНИЧЕСКИХ ЭЛЕМЕНТОВ И БАТАРЕЙ
Восстановление свинцовых аккумуляторов - 3 Июля 2012 - Заметки - Smol Radio
Десульфотатор аккумуляторной батареи . - Lada Приора седан, 1,6 л, 2011 года эле
Засахарился. (Сульфация АКБ) - Hyundai Galloper, 2,5 л, 1998 года электроника DR
Зима близко или обслуживание необслуживаемого аккумулятора - Nissan Sunny (B15),
Ручки потенциометров
Практикум радиолюбителя: Зарядное устройство для пальчиковых батареек асимметрич
Регенератор аккумуляторных батарей
Зарядное устройство для гальванических элементов
Контент dronnet - Страница 6 - Форум ELECTRONIX
"Моргалки" для заряда/разряда АКБ - Страница 126
Восстановление Ni-MH аккумуляторов асимметричным током
Контент Wef - Форум по радиоэлектронике
Нужна Схема Прибора Для Измерения Емкости Акб - Измерительная техника - Форум по
⚡ Электрика-Электроника
Зарядное устройство для пальчиковых батареек асимметричным током. - YouTube Элек
Мощное зарядное устройство для аккумуляторов Electronic schematics, Electronics
Pin von Can ILICA auf elektronik in 2024 Elektronik
ГЕНИАЛЬНАЯ СХЕМА ВОССТАНОВЛЕНИЯ АККУМУЛЯТОРОВ - YouTube Аккумуляторы, Электронна
Восстановление и зарядка аккумулятора в 2019 г. Принципиальная схема, Электроник
Обзор схем восстановления заряда у батареек в 2022 г Восстановление, Электронная
Зарядные устройства выполненные по схеме: трансформатор, диодный мост, аккумулят
Схема зарядного устройства для восстановления АКБ реверсивным током Электронная
Зарядное устройство для Ni-Cd и Ni-MH аккумуляторов
Десульфатирующее зарядное устройство
Схемы для зарядки ассиметричным током
14_3.jpg Техническая библиотека lib.qrz.ru
15. Слаботочные зарядные устройства Техническая библиотека lib.qrz.ru
Литвек - Путеводитель в мир электроники. Книга 2 Борис Юрьевич Семенов Страница
Зарядное устройство для аккумуляторных батареек своими руками: Простой зарядник
Регенерация гальванических элементов
Ответы Mail.ru: Заряд батареек (не аккумуляторов) асимметричным током.
Ответы Mail.ru: Схема автоматического зарядного устройства одновременно для двух
Регенерация гальванических элементов и батарей Контент-платформа Pandia.ru
Форум РадиоКот * Просмотр темы - восстановление гелевых аккумуляторов
Схема зарядка аккумулятора асимметричным током: Зарядка аккумуляторов асимметрич
Можно ли заряжать обычные батарейки зарядным устройством, отличие от аккумулятор
Десятая жизнь батарейки
Устройство для поддержания заряда батареи 6СТ-9
Автоматическое зарядное устройство на транзисторах
Обзор схем восстановления заряда у батареек
Обзор схем восстановления заряда у батареек
Универсальное зарядное устройство схемы
Зарядное устройство для автомобильного аккумулятора своими руками
Устройство для аккумуляторных батарей. Курсовая работа (т). Физика. 2013-06-21
Автоматическое зарядное устройство с питанием не только от сети 220 вольт. Схема
Ступенчатое зарядное-разрядное устройство. Схема, описание
Восстановление пальчиковых батареек (аккумуляторов)
Восстановление пассивированных аккумуляторных батарей